Kalkulator w zadaniach maturalnych z fizyki

Temat: Tabela funkcji.

Wśród zadań maturalnych zdarzają się zadania z wypełnianiem tabel. Liczenie wartości każdej komórki w oddzielnych krokach jest pracochłonne. Najgorsze przy tym, że można się pomylić przy wprowadzaniu liczb. Odkrycie tego wymaga przeliczenia wszystkiego jeszcze raz. Dla przyspieszenia obliczeń każdy maturzysta powinien umieć wykorzystywać swój kalkulator w 100%.

Zdjęcie 1. Kalkulator Casio fx-991CEX.

Na tej lekcji skupimy się na funkcji, która kryje się pod nazwą TABELA lub TABELA FUNKCJI. Wchodzimy do tej opcji przez wciśnięcie MENU a następnie odpowiednią cyfrę przypisaną naszej funkcji.

Zdjęcie 2. Opcja MENU.

 Pojawi się wtedy napis „f(x)=” i migający kursor. Możemy wtedy wpisać postać naszej funkcji, która pozwala obliczać wartości poszczególnych komórek tabeli. Zazwyczaj w arkuszu jest to funkcja jednej zmiennej i na takiej się skupimy. Do wprowadzenia zmiennej x służy przycisk ALPHA + ). Nad nawiasem widać narysowaną zmienną „x” w kolorze odpowiadającej przyciskowi ALPHA, który jest na lewo u góry.

Zdjęcie 3. Używanie opcji ALPHA.

Wprowadzamy naszą funkcję i zatwierdzamy przyciskiem =. Pojawi się zapytanie o początek tabeli: Start. Musimy wtedy podać wartość x od jakiej chcemy rozpocząć obliczenia. Zatwierdzamy ponownie przyciskiem =. Kolejnym parametrem do ustawienia jest zakończenie tabeli: End. Podajemy wtedy wartość x, dla której chcemy skończyć tworzenie tabeli. W ostatnim kroku ustawień pojawi się pytanie co ile chcemy zmieniać zmienna x: Step. To ustawienie zależy, od narzuconego w treści zadania, skoku zmiennej w kolejnych komórkach tabeli. Zatwierdzenie również dokonujemy przyciskiem =.

Jeśli ilość komórek przekracza zakres pamięci obliczeniowej kalkulatora, to pojawi nam się błąd: Insufficient memory. Musimy wtedy zrobić tabelę na dwa lub więcej razy, zmieniając wartość końcową lub początkową naszej zmiennej x. Wychodzimy z ekranu informującego o przekroczeniu zakresu pamięci przyciskiem AC i powinny być zapamiętane ostatnio wpisywane parametry. Zamieniamy ten, który zmniejszy nam zakres tabeli i gotowe. Wyświetli nam się gotowa do przepisania tabela. Wystarczy uważnie przepisać do arkusza w odpowiednie komórki.

Prześledźmy wszystkie kroki na przykładowych zadaniach maturalnych.

Zadanie 1. Porównaj energię kinetyczną elektronu
obliczoną przy wykorzystaniu wzorów relatywistycznych z energią kinetyczną
obliczoną klasycznie. Zastosuj wzór

Wykonaj obliczenia i uzupełnij tabelę poniżej.

Prędkość

0,3c

0,4c

0,6c

0,7c

0,9c

Erel/Eklas

 

 

 

 

 

Rozwiązanie:

Potrzebujemy zapisać jeszcze jeden wzór (na czynnik gamma) i wstawić do podanej nad tabelą zależności.

Przyjmiemy, że nasza zmienna x to będzie wielokrotność prędkości światła: v=xc.

Oto postać czynnika gamma:

Zapisujemy najprostszą postać naszego szukanego stosunku energii kinetycznych:

Wprowadzamy funkcję do kalkulatora i ustalamy parametry tabeli. Jako start przyjmujemy 0,3 a koniec 0,9. Krokiem tworzenia tabeli będzie 0,1. Gotowe! Możemy przepisać tabelę, pamiętając o nieprzepisywaniu komórek z kalkulatora, których nie potrzebujemy (np. dla x=0,5).

Prędkość

0,3c

0,4c

0,6c

0,7c

0,9c

Erel/Eklas

1,07

1,14

1,39

1,63

3,2

Zadanie 2. Światło białe po przejściu przez siatkę dyfrakcyjną o 250 rysach na 1 milimetr daje widmo obserwowane na ekranie odległym o l=1 m od siatki.

Cechy

A

B

C

D

E

F

Barwa

Fioletowa

Niebieska

Zielona

Żółta

Pomarańczowa

Czerwona

λ, nm

380-436

436-495

495-566

566-589

589-627

627-780

Tabela 1. Składowe światła białego.

Wybrano bardzo wąskie wycinki widma pierwszego rzędu i zmierzono ich odległości od środka obrazu dyfrakcyjnego. Wyniki zamieszczono w tabeli 2., którą należy uzupełnić o następujące informacje:

  1. W drugim wierszu zapisz długości fal. Przyjmij, że sinα≈tgα.
  2. Przyporządkuj odpowiednią barwę do danego fragmentu widma wpisując odpowiednią literę A-F.

y, cm

10,0

14,5

15,0

17,5

19,0

λ, nm

 

 

 

 

 

A-F

 

 

 

 

 

Tabela 2. Wyniki pomiarów i obserwacji.

Rozwiązanie:

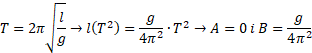
Pierwszym krokiem jest obliczenie stałej siatki dyfrakcyjnej.

Zapisujemy następnie warunek wzmocnienia i podstawiamy za n numer rzędu, czyli 1.

Stosujemy przybliżenie.

Do obliczenia tangensa kąta, pod jakim widać dany rząd widma, potrzebujemy odległości od ekranu i odległości prążka dyfrakcyjnego od środka obrazu.

Zapisany w ten sposób wzór spowoduje skrócenie się centymetrów (y jest podany w centymetrach) i pozostanie tylko odpowiednia jednostka, czyli nanometry.

Wpisujemy funkcję do kalkulatora, podając start jako 10 a kończąc na 19. Naszym krokiem musi być 0,5. Pamiętajmy o uważnym przepisywaniu, bo nie wszystkie wyświetlone komórki są nam potrzebne. Oto otrzymane rezultaty wraz z sugerowaną barwą:

y, cm

10,0

14,5

15,0

17,5

19,0

λ, nm

400

580

600

700

760

A-F

A

D

E

F

F

Tabela 2. Wypełniona tabela wyników i obserwacji.

UWAGA. Na koniec informacja jak zmienić w nowszych wersjach kalkulatora opcję jednej funkcji na dwie i odwrotnie. Musimy wejść do ustawień i w tym celu wciskamy SHIFT a następnie SETUP.

Zdjęcie 4. Uruchomienie opcji SETUP.

Przechodzimy do ekranu z ustawieniami dla tabeli funkcji. Za pomocą kursorów można przechodzić między zakładkami ustawień.

Zdjęcie 5. Kursory do przechodzenia między ekranami.

Interesujące ustawienie jest najczęściej na trzecim ekranie. Wciskamy odpowiedni numer i mamy do wyboru 1. f(x) bądź 2. f(x), g(x).

Zdjęcie 6. Wybór jednej lub dwóch funkcji.

Ponownie zatwierdzamy wybór odpowiednią cyfrą i możemy korzystać z danej opcji. Możliwość zdefiniowania dwóch funkcji przydaje się dla zadań, gdzie należy uzupełnić dwa wiersze lub kolumny tabeli, czyli w sytuacji, gdy inaczej definiuje się wartość danej komórki.

Dla wszystkich, którzy wolą obejrzeć i posłuchać jak korzystać z kalkulatora w zadaniach z fizyki, polecamy film z tym tematem na naszym kanale:

Temat: Średnia i rachunek błędu.

Podczas obliczania średniej arytmetycznej z wielu pomiarów, podanych w zadaniu, można przyspieszyć obliczenia za pomocą funkcji STAT lub STATYSTYKA. Jeszcze więcej zyskamy, kiedy w zadaniu należy obliczyć oprócz średniej, jej odchylenie standardowe lub błąd maksymalny. Jeśli dane są tylko dwie lub trzy zmienne, to oczywiście można policzyć średnią i błąd maksymalny nawet w pamięci. Funkcja ta staje się przydatna dla dużej liczby pomiarów. Oznacza to, że świetnie sprawdza się podczas obliczeń na pracowni fizycznej. My tę funkcję będziemy ćwiczyć, aby zmniejszyć ryzyko błędów w arkuszu maturalnym.

Zdjęcie 1. Wybór statystyki.

Dostajemy się do tej funkcji naciskając MENU, a następnie odpowiednią cyfrę (np. 2 w starszych kalkulatorach i 6 w nowszych). Kalkulator proponuje nam wiele opcji statystycznych (w obu moich wersjach kalkulatora jest ich osiem). Nas interesuje numer 1, opisany jako jedna zmienna (1-VAR).

Zdjęcie 2. Wybór jednej zmiennej.

Wciskamy odpowiedni numer i pojawia się tabela do uzupełnienia danymi. W nowszych wersjach kalkulatora mamy możliwość przypisania każdej danej częstotliwość (FREQ). Polecam ją wyłączyć na początku i stosować raczej na pracowni, gdzie pomiarów są dziesiątki. W arkuszu maturalnym raczej ich liczba nie przekroczy 15. Wyłączenie jest możliwe za pomocą SHIFT, następnie SETUP i na drugim ekranie ustawień pojawia się statystyka. Wybieramy opcję bez częstotliwości.

 

Zdjęcia 3. Ustawienie częstości zmiennej.

Po wyborze jednej zmiennej pojawia się pusta tabela za zmienną x. Wprowadzamy dane i każdą nową wartość zatwierdzamy =. Po zakończeniu wprowadzania wciskamy AC i następnie, w zależności od modelu kalkulatora, sekwencję przycisków, które wyświetlą nam szukane wartości. W starszym modelu będzie to SHIFT i przycisk STAT (nad 1-ką), natomiast w nowszym OPTN.

Zdjęcie 4. Zakończenie wpisywania danych do tabeli.

Nowszy model po wyborze obliczeń dla jednej zmiennej wyświetli wszystkie wartości. W modelu starszym wartości dostępne są pod trzema przyciskami. Oddzielnie wyświetla SUM (sumę danych), MinMax (minimalną i maksymalną wartość wśród danych) oraz VAR, gdzie znajdują się najciekawsze dla nas wartości: liczba pomiarów n, średnia arytmetyczna 𝑥̅, odchylenie standardowe próby Sx, odchylenie standardowe populacji σx.

Zdjęcia 5. Wyświetlenie wyników statystycznych.

Zanim zobaczymy jak to działa na przykładzie należy wyjaśnić co kryję się pod symbolami obu odchyleń i jak z nich wyznaczyć błąd standardowy. Wyznaczenie błędu maksymalnego jest najprostsze i od niego zaczniemy.

(1)

Przeszukujemy podane wartości, aby zapisać maksymalną i minimalną wartość pomiaru. Wstawiamy do wzoru na błąd maksymalny (1) i mamy szukaną niepewność pomiarową. Wyznaczenie błędu standardowego średniej wymaga użycia jednego z odchyleń standardowych.

(2)

(3)

Błąd standardowy średniej (4) ma taką samą postać licznika pod pierwiastkiem, ale w mianowniku jest iloczyn n i n-1. Oznacza to, że musimy albo zmodyfikować jedno odchylenie albo drugie.

(4)

Przećwiczymy użycie statystyki na jakimś prostym zadaniu z fizyki.

Zadanie. Na placu zabaw w parku znajduje się karuzela, na której kręcą się dzieci. Siedzący na ławce nieopodal bawiących się dzieci Piotr zwrócił uwagę, że można wyznaczyć częstotliwość średnią obracającej się karuzeli. Dokonał pomiaru czterech czasów jednego obrotu karuzeli.

T, s

5

3

2

6

Oblicz, na podstawie pomiarów Piotra, częstotliwość średnią wraz z błędem standardowym.

Rozwiązanie: Uruchamiamy kalkulator i ustawiamy funkcję statystyki. Wybieramy jedną zmienną, a następnie uzupełniamy tabelę naszymi danymi. Każdą daną zatwierdzamy =. Po zakończeniu edycji tabeli wciskamy AC a potem OPTN. Wybieramy obliczenia dla jednej zmiennej i przepisujemy średnią oraz Sx

Wyznaczamy wartość błędu standardowego i zaokrąglamy go do pierwszej cyfry znaczącej.

Zapisujemy odpowiedź:

Przypominam, że średnia musi mieć taką samą dokładność co błąd.

Dla wszystkich, którzy wolą obejrzeć i posłuchać jak korzystać z kalkulatora w zadaniach z fizyki, polecamy film z tym tematem na naszym kanale:

Temat: Dopasowanie prostej.

W prawie każdym zadaniu doświadczalnym, występuje polecenie wyznaczenia pewnego parametru, który jest zawarty w funkcji opisującej badaną wielkość. Nie zawsze wzory mają postać funkcji liniowej, ale niewielkie przekształcenie może to umożliwić. Występujące w równaniu prostej współczynniki są właśnie tymi parametrami, które należy określić. Rysujemy wtedy układ współrzędnych, na osiach oznaczamy pewne wielkości fizyczne lub ich modyfikacje (np. czas do kwadratu), zaznaczamy punkty pomiarowe, często wraz z błędami. Do tak przygotowanego rozkładu punktów dopasowujemy prostą. Nie zawsze jest to łatwe, nawet jak posługujemy się przezroczystą linijką. Staramy się przejść z naszą prostą przez obszary wszystkich pomiarów i do tego blisko środków tych obszarów. Kiedy nie jest to możliwe, pilnujemy aby równoliczny był zbiór punków powyżej dopasowanej prostej, jak i poniżej niej.

Czy można ten proces zautomatyzować i zawsze mieć idealną prostą? Służy do tego regresja ukryta w Statystyce. Wciskamy MENU , a następnie 2:STAT. Tym razem na kolejnym ekranie wybieramy opcję 2:y=A+Bx.

Zdjęcie 1. Widok ekranu po wybraniu statystyki.

Zatwierdzenie tego wyboru przeniesie nas do tabeli z kolumnami x i y. Musimy tu wpisać argumenty naszej szukanej prostej (x), które czasami są jakąś zmodyfikowane (np. prędkość do kwadratu) oraz wartości (rzadziej są modyfikowane). Oznacza to, że każdą zależność można przerobić na liniową (poniżej przykłady).

W tych przykładach użyte były inne oznaczenia, niż licealne (y=ax+b), do opisu funkcji liniowej. Jest to zrobione celowo, ponieważ w kalkulatorze są właśnie takie: y=A+Bx. Wpisywanie wszystkich danych do tabeli zatwierdzamy jak dotychczas znakiem =.

Zdjęcie 2. Edytowanie tabeli danych.

W tym momencie mamy już wszystko przygotowane na odczytanie wartości szukanych współczynników. Przyciskiem AC wychodzimy z ekranu uzupełniania tabeli i wybieramy OPTN w nowych modelach kalkulatora. W starszych modelach wciskamy SHIFT i STAT (nad jedynką).

Zdjęcie 3. Ekran po wyjściu z edycji danych.

Tu pojawi się ekran z kolejnymi wyborami. Tym razem interesuje nas obliczenie regresji (Reg). W nowszym kalkulatorze wyświetli nam się już pełne dopasowanie, ale w starszych typach kalkulatora musimy każdy parametr odczytać oddzielnie.

Zdjęcie 4. Ekran z wyborem regresji.

Zdjęcie 5. Ekran umożliwiający odczytanie współczynników A i B dopasowanej prostej.

Wystarczy teraz zapisać naszą funkcję i narysować w przygotowanym układzie. Szukane współczynniki będą miały już wyznaczone przez kalkulator wartości i nie trzeba niczego odczytywać z wykresu. Prześledźmy cały proces na zadaniu maturalnym.

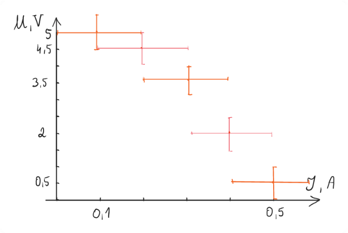
Zadanie. Podczas pracowni uczniowie badali słuszność prawa Ohma. W tym celu podłączyli do baterii, o nieznanym oporze wewnętrznym i sile elektromotorycznej, opornik regulowany. Dokonali pomiaru kilku napięć na tym oporniku oraz natężeń prądu przez niego płynącego. Układ pomiarowy i tabela są przedstawione poniżej.

Natężenie, A

0,1

0,2

0,3

0,4

0,5

Napięcie, V

5,0

4,5

3,5

2,0

0,5

Na podstawie pomiarów, sporządzonych przez uczniów, wyznacz opór wewnętrzny baterii (r) i jej siłę elektromotoryczną (SEM).

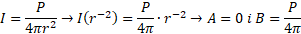
Rozwiązanie. Zapisujemy drugie prawo Kirchhoffa dla naszego obwodu.

Człon IR oznacza napięcie mierzone na woltomierzu (U). Nasza funkcja przybiera postać funkcji liniowej U(I).

Musimy przygotować układ współrzędnych, gdzie na osi pionowej będzie napięcie, a na poziomej natężenie prądu. Nie znamy zakresu błędów poszczególnych pomiarów. Moglibyśmy jedynie wnioskować po zapisie w tabeli, że błąd napięcia wynosi co najmniej 0,1 V a co najwyżej 0,5 V. W przypadku natężenia sprawa jest prostsza, bo widać dokładność rzędu 0,1 A. Nanieśmy dla przykładu na wykres błędy maksymalne pojedynczego pomiaru. Łatwiej będzie dopasować prostą do punktów pomiarowych.

Dopasowanie prostej wykonujemy najczęściej „na oko” przykładając linijkę tak, aby przeciąć wszystkie obszary pomiarowe. Staramy się przy tym przestrzegać zasady, że zbiór pomiarów ponad dopasowaniem powinien być równoliczny ze zbiorem pomiarów poniżej prostej. Nie jest to precyzyjna metoda ale bardzo szacunkowa. Można to poprawić za pomocą regresji liniowej w kalkulatorze.

W tym celu uruchamiamy STAT a następnie y=A+Bx. Uzupełniamy tabelę pamiętając, że x-em jest natężenie prądu (zdjęcie 6.).

Zdjęcie 6. Wypełniona danymi tabela.

 Przyciskiem AC wychodzimy z ekranu tabeli i wyświetlamy REG (wcześniej OPT lub SHIFT+STAT). Zapisujemy wartości A, B (zdjęcie 5.) i gotowe.

Porównujemy z naszym równaniem U(I) = SEM -Ir i uzyskujemy szukane wartości: SEM = 6,5 V oraz r = 11,5 Ω. Teraz można wygodnie narysować dopasowaną prostą. Mamy idealnie dwa punkty, które jednoznacznie określają prostą: (0; SEM) i (SEM/r; 0). W naszym przypadku wynoszą one odpowiednio: (0; 6,5) i (0,56; 0).

Dzięki tej opcji w kalkulatorze mamy pewność, że nasze dopasowanie jest najlepsze z możliwych, a wyznaczone za pomocą tej metody wielkości są poprawne.

Na pewno warto nabrać wprawy w wykorzystywaniu tej możliwości w naszym kalkulatorze aby na maturze zrobić to sprawnie i bezbłędnie.

Dla wszystkich, którzy wolą obejrzeć i posłuchać jak korzystać z kalkulatora w zadaniach z fizyki, polecamy film z tym tematem na naszym kanale: